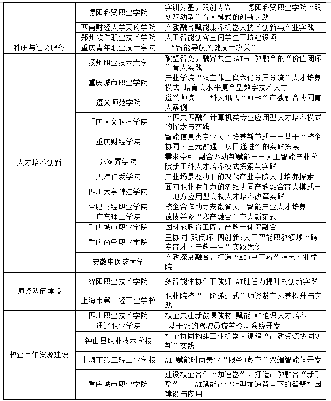
今年9月,由科大讯飞股份有限公司、上海交通大学、重庆城市职业学院共同发起的全国人工智能行业产教融合共同体启动了产教融合典型案例征集活动,受到各成员单位的积极响应。经专家组严格审查与联合评议,最终从156份申报案例中遴选出来自全国多家单位的30个典型案例,现正式予以公布。
本次典型案例覆盖“产教融合机制创新”“科研与社会服务”“人才培养创新”“师资队伍建设”“校企合作资源建设”五个方向,展现了人工智能领域教育与产业深度融合的多元实践与创新成果。
此次征集与评选活动旨在总结推广人工智能领域产教融合的先进经验,推动形成可复制、可借鉴的合作模式,进一步增强教育服务产业发展的能力,为人工智能人才培养与行业创新注入新动力。
全国人工智能行业产教融合共同体将继续发挥平台纽带作用,深化校企协同,促进资源共享与机制创新,为我国人工智能产业生态的持续健康发展提供坚实支撑。(汪佩)


【纠错】 【责任编辑:周雨濛】

